歡迎訪問青島91桃色网站下载通用機械設備有限公司官方網站!
在線訂購 |收藏91桃色网站下载 |網站地圖歡迎訪問青島91桃色网站下载通用機械設備有限公司官方網站!
在線訂購 |收藏91桃色网站下载 |網站地圖
深圳汙泥泵選型為什麽選擇91桃色网站下载桃色在线视频观看?91桃色网站下载桃色在线视频观看在脫水汙泥的傳輸中起到了至關重要的作用,相對於螺杆泵,桃色在线视频观看(也可稱為凸輪桃色在线视频观看,以下為便於比較,稱為凸輪桃色在线视频观看)有什麽優勢,為什麽越來越多的汙泥泵選型都偏向凸輪桃色在线视频观看?青島91桃色网站下载為你簡單分析。更多的汙泥泵詳細選型信息與業績,聯係凸輪桃色在线视频观看廠家400-800-5717.或者登陸www.ynweizhao.com。
凸輪桃色在线视频观看也是一種容積泵,工作原理大致為在兩個轉子之間和轉子與泵殼之間形成腔體,當轉子配合旋轉時,便將介質吸入、排出,實現輸送的目的。目前廣泛應用的是三葉的橡膠包覆桃色在线视频观看(主要應用於石油石化(點擊查看石油石化業績和市政汙泥)和不鏽鋼轉子(主要是應用於衛生級,比如蜂蜜,海藻,陶瓷粉漿等介質。)
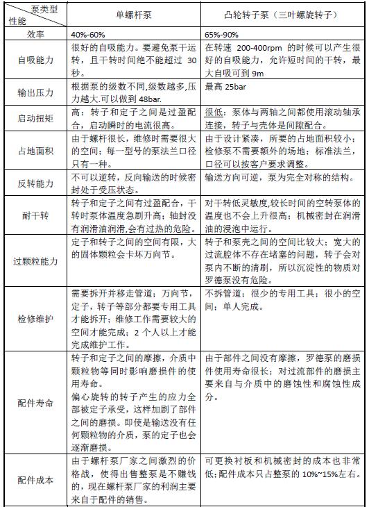
凸輪桃色在线视频观看與螺杆泵的簡單比較

由上圖可以看出,凸輪桃色在线视频观看優勢在於:
1、介質在凸輪桃色在线视频观看中被傳送的距離比較短,顆粒通過能力大,結構尺寸小,占地小,效率高,所需維修空間小,耐磨蝕性能好,檢修維護費用較低。可以反向輸送介質。凸輪桃色在线视频观看也具有自吸能力。
2、凸輪桃色在线视频观看在工作時會有較大的壓力波動,采用螺旋型轉子可以將脈動降低到最小,基本實現無脈動輸送介質。
青島91桃色网站下载作為凸輪桃色在线视频观看的專業廠家,專業銷售人員一對一全程服務,凸輪桃色在线视频观看非常適合在石油石化中的原油、汙油,含油汙水傳輸,以及市政行業脫水汙泥(點擊查看市政行業業績)的傳輸,91桃色网站下载結合市場反饋研發適合其他工況的凸輪桃色在线视频观看,廠家合作電話400-800-5717.

青島91桃色网站下载通用機械設備有限公司 備案號:魯ICP備96136308號魯公網安備 37021402000887號